Фреймворк The Last Planner (Последний планировщик)
Система планирования и подготовки работ строительных проектов, включающая:
- уровень всего проекта
- уровень этапа проекта
- прогнозирование хода проекта на период 3-12 недель
- недельное планирование на основании отбора работ с гарантиями выполнения
Зачем нужен
Сформировать систему обеспечивающую надежность планирования и выполнения работ, создать доверие между участниками проекта, использую совместный подход к планированию. Решает проблемы невыполнения обязательств по срокам и качеству работ и помогает согласовать работы между разными командами.
Когда применять
Фреймворк используется в строительстве и проектировании малых, средних и крупных объектов, проведения конкурсных торгов.
Можно использовать как в начале проекта, так и на уже идущем проекте
Как применять
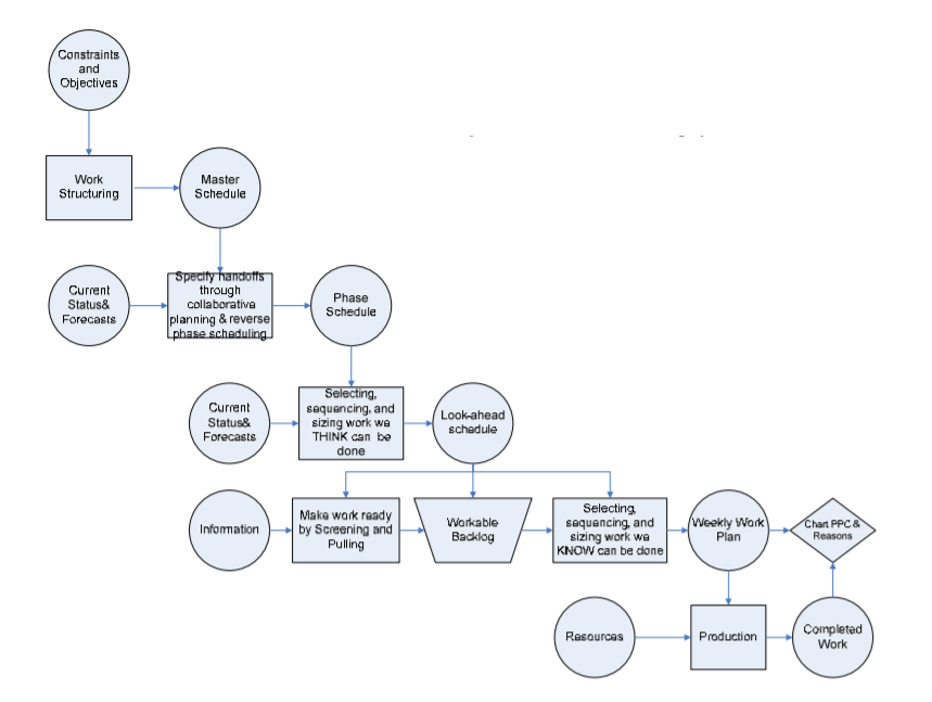
Цикл планирования включает в себя:
- Структурирование работ (work structuring) всего проекта с формированием плана-графика проекта
- Разработку плана-графика этапа/фазы (план-график этапа/фазы)
- Упреждающее планированирование (lookahead schedule) (упреждающий план-график этапа/фазы) – формирование перспективного плана этапа на 6 недель с учетом ограничений, актуализируется каждую неделю
- Отбор работ для недельных рабочих планов (недельный рабочий план – перечень заданий – обязательств по достижению результатов)
- Еженедельную рабочую встречу
- Встречу по координации недельного рабочего плана
- Ежедневные рабочие встречи
- Выполнение работы
- Анализ причин невыполнения обязательств
Чек-лист внедрения фреймворка
- Определить пилотный проект
- Получить поддержку руководства
- Определить последнего планировщика проекта
- Проинструктировать планировщика о процессе планирования
- Выбрать цикл недельного планирования
- Определить участников работ по планированию
- Определить формы планов
Пять действий для хорошего старта
- Дайте себе и своей команде возможность вести себя как новички. Вы можете воспринимать практики неудобными; они могут занять у вас больше времени, чем вы хотите; и вы можете обнаружить, что вам нужно вернуться к работе, которую вы считали завершенной
- Не притворяться, что практики фреймворка уже вами используются. Возможно, что-то у вас действительно есть, но фреймворк это полный набор практик
- Не беспокойтесь о полноте понимания фреймворка. Более глубокое понимание придет с практикой. Если вы потратите время на то, чтобы изучить каждую деталь фреймворка, прежде чем действовать, это только отсрочит действие, и есть некоторые вещи, которые просто невозможно увидеть или понять, пока они не испытаны на собственном опыте
- Поставьте перед собой цель совершать ошибки как можно раньше и чаще. Создайте безопасную среду, в которой члены команды могут открыто обсуждать сбои в процессе совместного планирования. Все должно быть открыто для обсуждения, если оно направлено на повышение надежности рабочего процесса и зрелости команды
- Позаботьтесь о настроении команды и своем настроении. Мы лучше всего учимся, когда находимся в настроении открытости, удивления, игривости и признательности. Остерегайтесь настроений покорности, паники, высокомерия и самодовольства. Расскажите о своем настроении и предложите членам команды сделать то же самое.
Преимущества использования упреждающего планирования
Традиционный подход – цели проекта сравниваются сразу с достигнутыми результатами
При традиционном планировании сначала определяется множество работ, которое должно быть выполнено, потом из него выделяются работы которые будут выполнены (это работы у которых завершены все работы-предшественники), а уже в ходе выполнения проясняется, что может быть сделана с учетом ограничений, что приводит к невыполнению планов
По факту же команда выполняет часть работ попадающую на пересечение “могу” и “будут выполнены”, что значительно меньше, чем то что они могли бы сделать. При этом выяснение того, что из запланированного можно выполнить, является трудоемким процессом, который в этом случае выполняется в то же время, которое запланировано на непосредственное выполнение работы. Кроме того у команды не остается времени на определение оптимальных методов выполнения работы, решение вопросов необходимых для начала работы. Все это увеличивает затраты, в том числе временные, на выполнение работ и требует от команд использования стратегии гибкости, то есть готовности выполнять любую работу без предварительной подготовки, что в свою очередь требует универсальных компетенций от членов команды
The Last Planner (Последний планировщик) – используя упреждающее планирование и планирования операций позволяет оценить эффективность (performance) проекта на разных уровнях
В подходе The Last Planner из множества работ, которые должны быть выполнены, отбираются те работы, которые могут быть выполнены в запланированные сроки и только из них формируется план для непосредственного выполнения, что значительно повышает вероятность выполнения плана. При этом определение состава работ, уточнение методов выполнения и решения проблем происходит на этапе планирования до начала выполнения работы
Последний планировщик – это человек участвующий, как в процессе планирования, так и в выполнении работы, поэтому недельный рабочий план – это план обязательств. Последний планировщик защищает команды от неопределенности и повышает надежность выполнения плана, в том числе за счет повышения предсказуемости сути и объема необходимых подготовительных мероприятий и сроков их начала
Источники
- Lean Construction Institute. Glenn Ballard and Gregory Howell The Last Planner Production System Workbook. Improving Reliability in Planning and Work Flow. Version 2.0
- Lean Construction Institute. Glenn Ballard and Gregory Howell The Last Planner System. Business Process Standart and Guidlines
